Study Guide
University:
Central Connecticut State UniversityCourse:
ECON 200 | Principles Of Economics IAcademic year:
2024
Views:
306
Pages:
4
Author:
Alma Stephenson
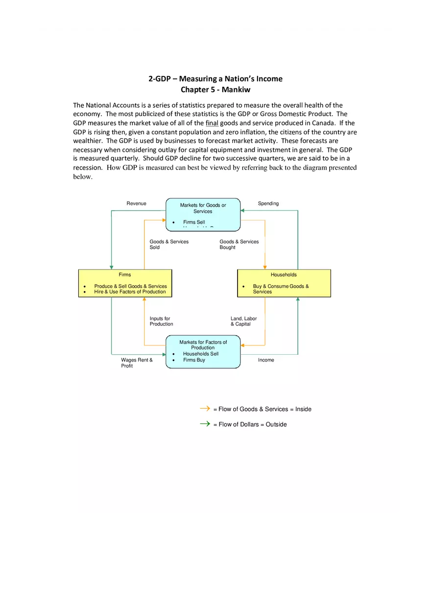
Measuring a Nation’s Income Summary
Report
Tell us what’s wrong with it:
Thanks, got it!
We will moderate it soon!
Report
Tell us what’s wrong with it:
Our EduBirdie Experts Are Here for You 24/7! Just fill out a form and let us know how we can assist you.
Enter your email below and get instant access to your document