Development and Validation of RLC Electrical Circuit

Development and Validation of RLC Electrical Circuit - Page 1
Development and Validation of RLC Electrical Circuit - Page 2
Development and Validation of RLC Electrical Circuit - Page 3
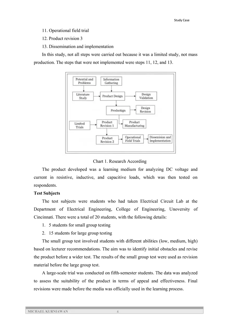
Development and Validation of RLC Electrical Circuit - Page 4
Development and Validation of RLC Electrical Circuit - Page 5
Development and Validation of RLC Electrical Circuit - Page 6
Development and Validation of RLC Electrical Circuit - Page 7
Development and Validation of RLC Electrical Circuit - Page 8
Development and Validation of RLC Electrical Circuit - Page 9