Analysis and Design of an Inventory Management Information System

Analysis and Design of an Inventory Management Information System - Page 1
Analysis and Design of an Inventory Management Information System - Page 2
Analysis and Design of an Inventory Management Information System - Page 3
Analysis and Design of an Inventory Management Information System - Page 4
Analysis and Design of an Inventory Management Information System - Page 5
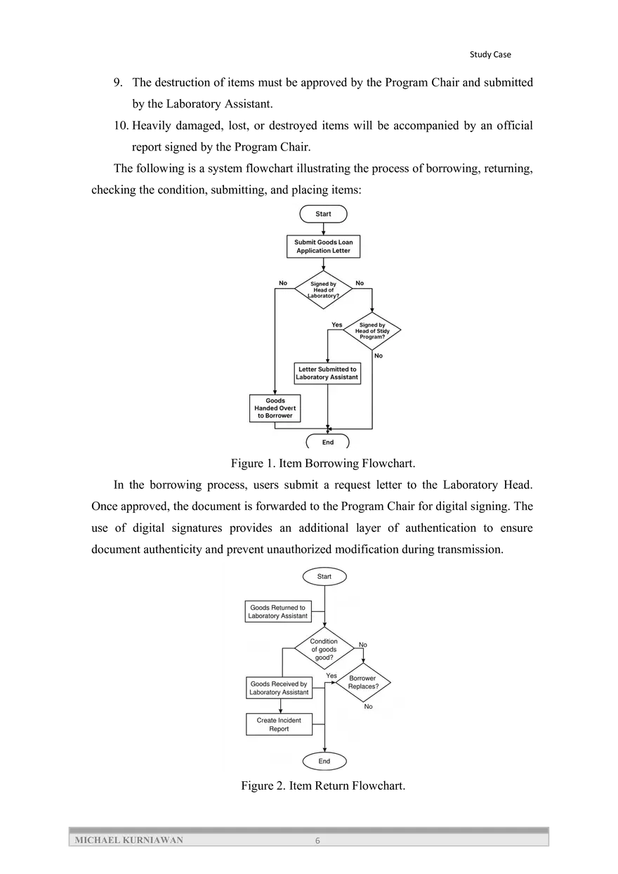
Analysis and Design of an Inventory Management Information System - Page 6
Analysis and Design of an Inventory Management Information System - Page 7
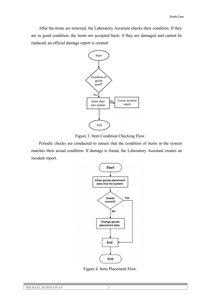
Analysis and Design of an Inventory Management Information System - Page 8
Analysis and Design of an Inventory Management Information System - Page 9
Analysis and Design of an Inventory Management Information System - Page 10
Analysis and Design of an Inventory Management Information System - Page 11
Analysis and Design of an Inventory Management Information System - Page 12
Analysis and Design of an Inventory Management Information System - Page 13
Analysis and Design of an Inventory Management Information System - Page 14
Analysis and Design of an Inventory Management Information System - Page 15